首页
彩票
网上服务
专题专栏
机构信息
省社概况
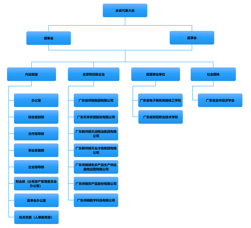
组织机构
省社职能
机关处室
组织机构
您现在的位置:
首页
>
社务公开
>
机构信息
>
组织机构
组织机构
发布时间:2024-06-24
信息来源: 省供销社
责任编辑:办公室
相关文件:
简
map